添加到电脑桌面
添加到电脑桌面,以后点击桌面图标一键打开,无需搜索,非常快捷!
立即添加
资源篮
0
普通卡
限时优惠
登录
首页
招考
考公文档
考编文档
考研文档
教招文档
职考文档
企招文档
职考
职考题库
职考试卷
AI创作
AI对话
AI写作
AI数字人
专题文章
专题
教育考试
人文社科
自然科学
文库专题
文库
企招文档
其他
企业班组安全建设验收考核标准-1.docx
管理
制度
规范
规章
DOCX
8页
下载15
2025-06-25
浏览199
收藏9
点赞3
评分-
4303字
5.00
温馨提示:当前文档最多只能预览 1 页,若文档总页数超出了 1 页,请下载原文档以浏览全部内容。
剩余7页未读,
下载浏览全部
收藏
已收藏
喜欢
已喜欢
文本预览
文档描述
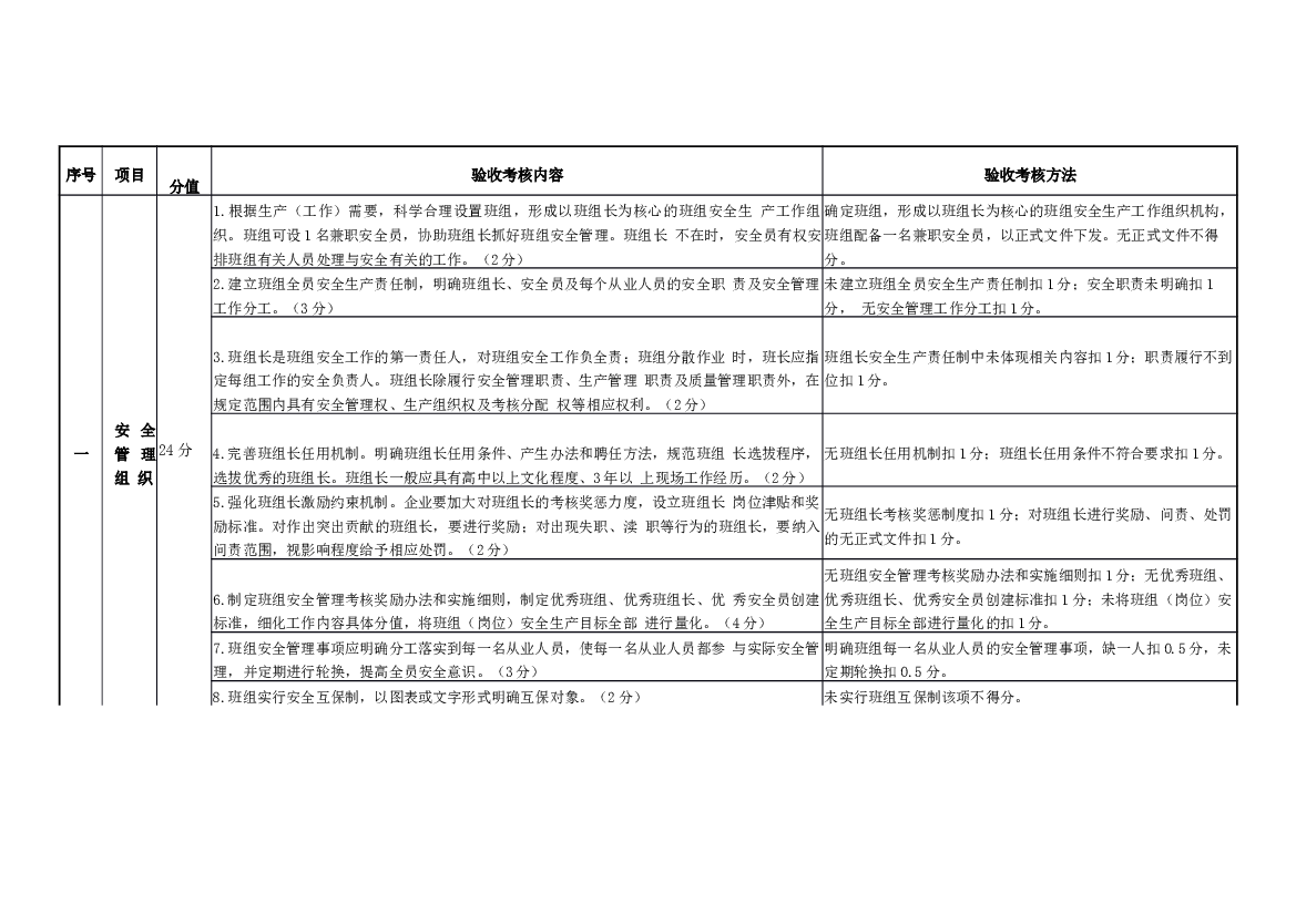
序号 项目 分值 验收考核内容 验收考核方法 一 安 全 管 理 组 织 24分 1.根据生产(工作)需要,科学合理
查看更多
收起部分
企业班组安全建设验收考核标准-1.docx
下载提示
分享传递价值
🦅 抓🐥
这个人很懒,什么都没留下
个人认证
查看用户
该文档于
上传
推荐文档
最新文档
5 设备数据管理规则.docx
5 企业职员行为表现评价表.docx
5 某公司设备备件管理制度.docx
5 面试提纲总结.docx
5 计划保全的类别.docx
4 巡检和点检的解析.docx
4 危险物品的安全管理.docx
4 实现工作场所零事故目标的方法.docx
4 生产经营单位对重大危险源的管理措施.docx
4 设备管理与维修之定位维修管理.docx
QQ
QQ扫一扫联系
点击联系
1489189973
关注微信公众号
微信扫一扫联系
添加企业微信客服
微信扫一扫联系
扫一扫
客服