添加到电脑桌面
添加到电脑桌面,以后点击桌面图标一键打开,无需搜索,非常快捷!
立即添加
资源篮
0
普通卡
限时优惠
登录
首页
招考
考公文档
考编文档
考研文档
教招文档
职考文档
企招文档
职考
职考题库
职考试卷
AI创作
AI对话
AI写作
AI数字人
专题文章
专题
教育考试
人文社科
自然科学
文库专题
文库
教育考试
初中
中考
七年级下册语文期中考试试卷讲解.docx
试题试卷
理论知识
初中
语文
中考
知识点
考点
DOCX
11页
下载22
2025-10-16
浏览527
收藏29
点赞12
评分-
13264字
4.00
温馨提示:当前文档最多只能预览 1 页,若文档总页数超出了 1 页,请下载原文档以浏览全部内容。
剩余10页未读,
下载浏览全部
收藏
已收藏
喜欢
已喜欢
文本预览
文档描述
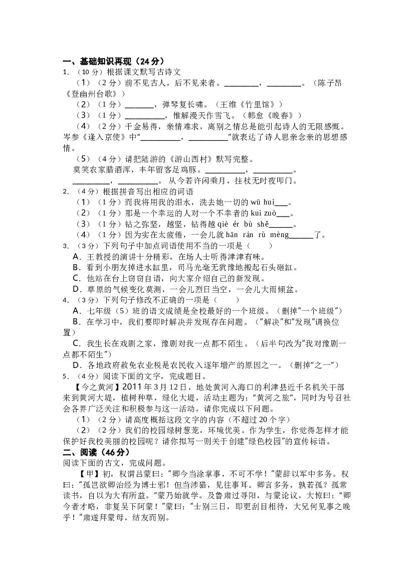
一、基础知识再现(24分) 1 .( 10 分) 根据课文默写古诗文 ( 1 )( 2 分)前不见古人,后不见来者。 , 。(陈子昂《登幽...
查看更多
收起部分
七年级下册语文期中考试试卷讲解.docx
下载提示
分享传递价值
🦅 抓🐥
这个人很懒,什么都没留下
个人认证
查看用户
该文档于
上传
推荐文档
最新文档
初中语文必须掌握的《水浒传》文学常识知识 1.docx
初中语文作文24个过渡金句.docx
初中语文九年级上知识点复习资料:就英法联军远征中国给巴特勒上尉的信.docx
初中语文文言文阅读理解:《以佛卖药》.docx
初中语文九年级上知识点复习资料:论教养.docx
初中语文病句专题:常见赘余类型.docx
初中语文病句专题:数字有关的语病.docx
初中语文文言文阅读理解专题:【甲】陈太丘与友期行【乙】荀巨伯远看友人疾.docx
初中语文考试说明文阅读答题技巧.docx
初中语文文言文6个常考重要虚词详解.docx
QQ
QQ扫一扫联系
点击联系
1489189973
关注微信公众号
微信扫一扫联系
添加企业微信客服
微信扫一扫联系
扫一扫
客服