添加到电脑桌面
添加到电脑桌面,以后点击桌面图标一键打开,无需搜索,非常快捷!
立即添加
资源篮
0
普通卡
限时优惠
登录
首页
招考
考公文档
考编文档
考研文档
教招文档
职考文档
企招文档
职考
职考题库
职考试卷
AI创作
AI对话
AI写作
AI数字人
专题文章
专题
教育考试
人文社科
自然科学
文库专题
文库
考研文档
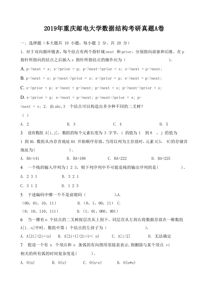
专业课
2019年重庆邮电大学数据结构考研真题A卷.doc
试题试卷
DOC
7页
下载5393
2024-03-10
浏览94457
收藏9547
点赞7864
评分-
20积分
温馨提示:当前文档最多只能预览 1 页,若文档总页数超出了 1 页,请下载原文档以浏览全部内容。
剩余6页未读,
下载浏览全部
收藏
已收藏
喜欢
已喜欢
文档描述
2019年重庆邮电大学数据结构考研真题A卷.doc
下载提示
分享传递价值
人生快乐
这个人很懒,什么都没留下
个人认证
查看用户
该文档于
上传
推荐文档
2023年四川轻化工大学中外音乐简史考研真题A卷.doc
2023年四川轻化工大学设计表现考研真题A卷.doc
2020年四川西南科技大学中国化的马克思主义考研真题.doc
2020年四川西南科技大学语言学理论考研真题.doc
2020年四川西南科技大学文学理论考研真题.doc
2020年四川西南科技大学普通生物学考研真题.doc
最新文档
2023年云南师范大学学科语文考研真题.doc
2023年云南师范大学人文地理学考研真题.doc
2021年云南师范大学文学理论考研真题.doc
2021年云南师范大学普通生物考研真题.doc
2021年云南昆明理工大学哲学概论考研真题.doc
2021年云南昆明理工大学艺术史与艺术批评考研真题.doc
2021年云南昆明理工大学艺术理论考研真题.doc
2021年云南昆明理工大学艺术基础考研真题.doc
2021年云南昆明理工大学遥感概论考研真题.doc
2021年云南昆明理工大学选矿学考研真题.doc
QQ
QQ扫一扫联系
点击联系
1489189973
关注微信公众号
微信扫一扫联系
添加企业微信客服
微信扫一扫联系
扫一扫
客服