文库 教育考试 职业教育

建筑工地吊篮安全隐患.docx

理论知识 施工 安全 DOCX   2页   下载22   2025-12-22   浏览489   收藏21   点赞13   评分-   936字   1.00
温馨提示:当前文档最多只能预览 1 页,若文档总页数超出了 1 页,请下载原文档以浏览全部内容。
建筑工地吊篮安全隐患.docx 第1页
剩余1页未读, 下载浏览全部
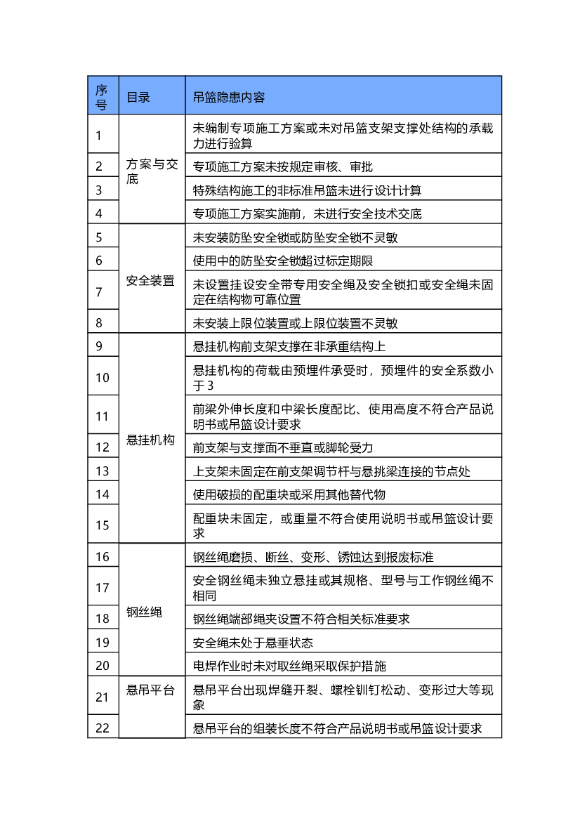
序号 目录 吊篮隐患内容 1 方案与交底 未编制专项施工方案或未对吊篮支架支撑处结构的承载力进行验算 2 专项施工方案未按规定审核、审批 3 特殊结构施工的非标准吊篮未进行设计计算 4 专项施工...
建筑工地吊篮安全隐患.docx
下载提示

分享传递价值

QQ
关注微信公众号
添加企业微信客服
扫一扫
客服