文库 教育考试 职业教育

建筑工地承插型盘扣式钢管脚手架、悬挑式脚手架安全隐患.docx

理论知识 施工 安全 DOCX   3页   下载1   2025-12-22   浏览611   收藏12   点赞19   评分-   1445字   3.00
温馨提示:当前文档最多只能预览 1 页,若文档总页数超出了 1 页,请下载原文档以浏览全部内容。
建筑工地承插型盘扣式钢管脚手架、悬挑式脚手架安全隐患.docx 第1页
剩余2页未读, 下载浏览全部
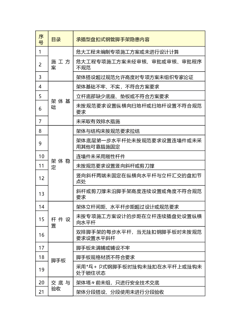
序号 目录 承插型盘扣式钢管脚手架隐患内容 1 施工方案 危大工程未编制专项施工方案或未进行设计计算 2 危大工程专项施工方案未经审核、审批或审核、审批程序不规范 3 架体搭设超过规范允许高度时...
建筑工地承插型盘扣式钢管脚手架、悬挑式脚手架安全隐患.docx
下载提示

分享传递价值

QQ
关注微信公众号
添加企业微信客服
扫一扫
客服